01
政策出台的核心逻辑与发展目标
在我国经济高质量发展进程中,大规模设备更新与消费品以旧换新已成为激活市场活力优化供给结构扩大内需的关键举措,形成产业升级+民生保障+安全底线的三位一体发展导向
政策源头可追溯至2024年3月国务院印发的推动大规模设备更新和消费品以旧换新行动方案(国发20247号),明确2027年核心目标:工业农业建筑等重点领域设备投资规模较2023年增长25%以上;重点行业主要用能设备能效达节能标准,环保绩效A级产能占比显著提升;规模以上工业企业数字化研发设计工具普及率超90%,关键工序数控化率超75%
为实现目标,行动方案部署五大重点任务:推进重点领域设备更新改造开展消费品以旧换新构建回收循环利用体系实施标准提升行动强化政策保障,形成完整实施框架
02
政策资金支持力度:持续加码,撬动效应凸显
自政策实施以来,国家通过超长期特别国债专项再贷款贷款贴息等多元工具,构建财政资金引导+金融资本跟进的投融资格局,资金支持力度逐年升级
(一)历年资金支持情况梳理
2024年,安排1500亿元超长期特别国债资金支持工业环境基础设施交通运输物流教育文旅医疗能源电力老旧电梯海关查验设备用能设备回收循环利用等12个领域4600余个项目2024年全国重点领域设备更新总量超过2000万台(套)
2025年,超长期特别国债支持设备更新的资金规模增加至2000亿元,支持范围扩大至电子信息安全生产设施农业等领域设备更新和工业软件升级设立科技创新和技术改造再贷款,完善设备更新贷款贴息政策,累计签约贷款1.4万亿元
2025年超长期特别国债支持设备更新的投资补助资金支持约8400个项目,带动总投资超1万亿元工业重点领域设备更新,支持力度最高可达总投资的15%,用能设备最高可达20%
03
2026年政策支持范围:扩容与优化并举
2026年政策延续2025年核心方向,新增五大领域深耕传统领域,形成全方位支持格局,具体要点如下:
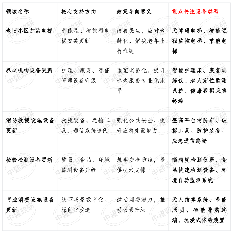
(一)新增五大支持领域:聚焦民生安全与消费

(二)传统支持领域:持续赋能,聚焦升级

04
2026年设备更新项目申报:关键要点与实操指南
(一)紧扣行业主管部门要求
各行业专项实施方案是申报核心遵循,需精准对接:
工业领域:遵循推动工业领域设备更新实施方案(工信部联规202453号);
文旅领域:符合推动文化和旅游领域设备更新实施方案(发改社会2024701号);
教育领域:参照教育领域重大设备更新实施方案(发改社会2024718号);
医疗领域:契合推动医疗卫生领域设备更新实施方案(发改社会2024737号)
申报前需研读国家行业及地方政策,确保项目方向与支持重点一致
(二)把握申报时间窗口
省级窗口:多为年度性工作,集中在第一季度或上半年,周期2-4周至1-2个月,部分省份一年仅1-2次统一申报;
市区(县)级窗口:截止日期早于省级,以地方主管部门通知为准;
特殊机制:部分重大专项实行常年征集分批处理的项目库制度
建议建立政策跟踪机制,通过官方渠道及时获取信息,预留充足材料准备时间
(三)明确申报资格与材料
1.核心申报资格
申报地注册独立法人资格独立纳税;
财务状况良好,具备持续融资和投资能力;
近三年无严重失信行为及重大安全环保质量事故;
同一项目不得重复或多头申报财政资金
2.必备申报材料
主体证明:营业执照或事业单位法人证书;
项目审批:备案通知书或核准文件;
旧设备材料:资产证明(购置合同发票)处置文件(报废证明等);
新设备材料:采购合同或意向协议(标注是否国产);
可行性材料:项目实施方案(含建设内容投资周期效益);
财务材料:近三年财务报表资金筹措方案;
合规材料:信用报告无重大事故承诺书;
其他:设备技术参数节能降碳测算报告等补充材料
申报材料需真实完整规范分类,避免缺失或数据错误
小 结
Conclusion
2026年设备更新与以旧换新政策通过资金加码领域扩容流程优化,为市场主体提供广阔发展空间,是稳增长促转型惠民生的重要举措
申报主体需精准把握高端化智能化绿色化导向,结合业务选择申报领域;深入研读政策要求,规范准备材料,精准把控时间窗口以设备更新为契机,加快技术创新与模式转型,提升核心竞争力
随着政策落地,预计将带动更多社会资本参与,推动产业结构优化民生福祉改善公共安全提升,成为经济社会高质量发展的重要引擎
END
零碳园区建设是一项创新性强挑战性高的系统工程,需要在科技制度商业模式等多个维度催生出一系列创新成果二十届四中全会明确,十五五时期,力争建成100个左右国家级零碳园区,绿色低碳产业发展空间巨大
为帮助广大企业准确把握我国零碳园区政策走势;分析零碳园区关键技术行业标准与能源系统建设方案;熟练掌握碳排双控模式下零碳招商和零碳产业园区的盈利模型与商业逻辑;虚拟电厂,微电网,绿电直连,电碳交易等新型电力运营模式分析中碳环联(北京)技术咨询有限公司将于2026年1月22日-24日在北京市举办零碳园区建设实战案例分享及新型电力运营模式分析研讨会
向下滑动查看
扫码即可锁定特惠席位


点赞
分享
收藏