城市更新政策解读顶层设计实战案例精讲与超长期特别国债专项债中央预算内资金项目谋划及资金争取专题培训班火热开班中,文末查看并锁定特惠席位!
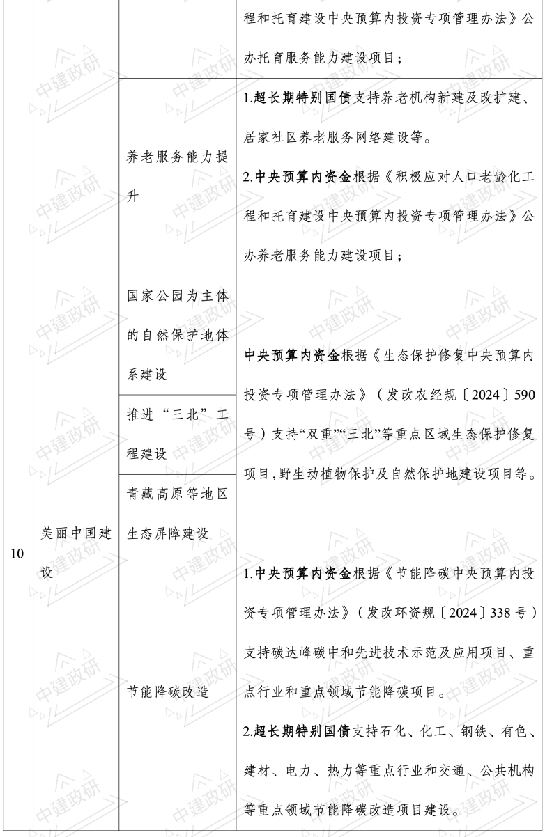
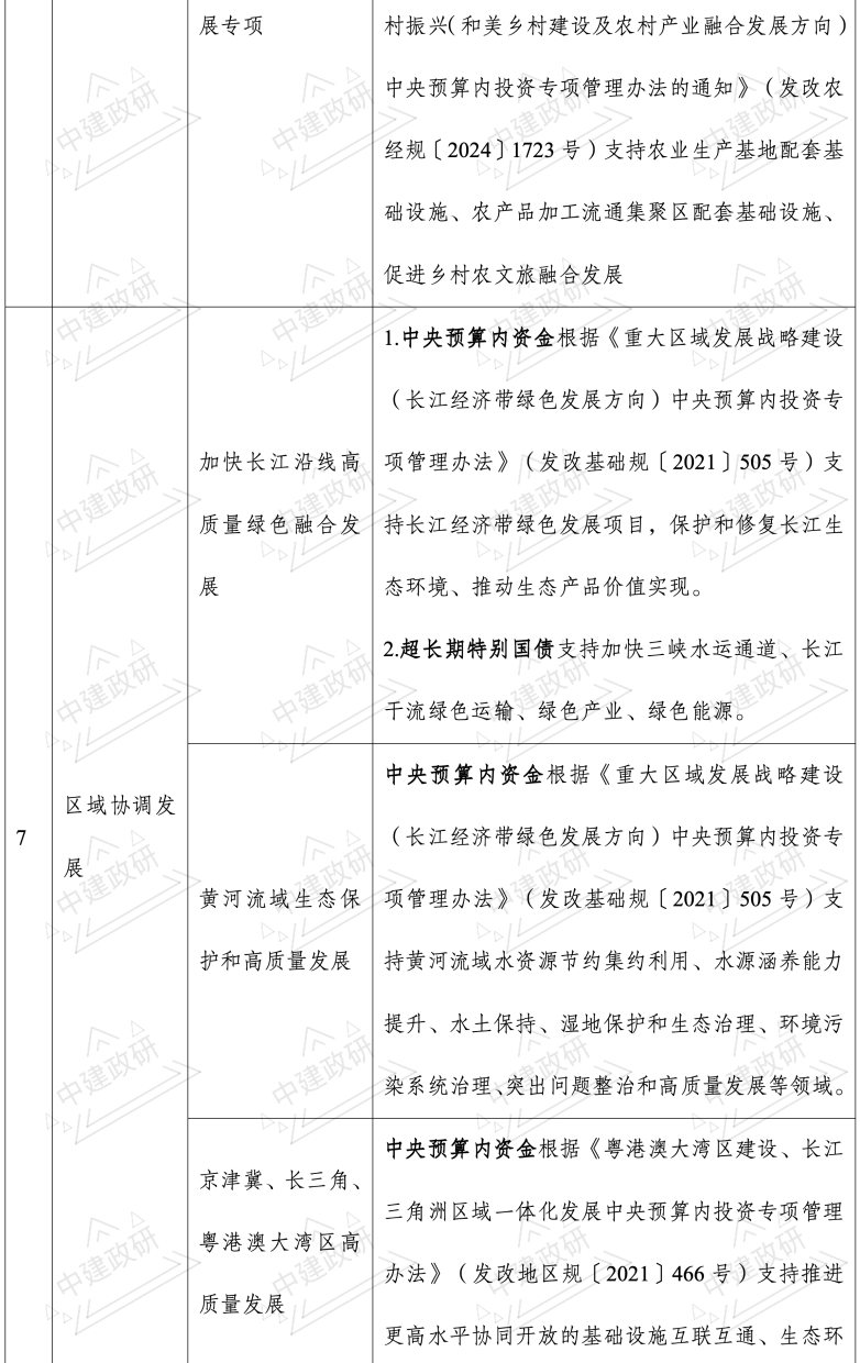
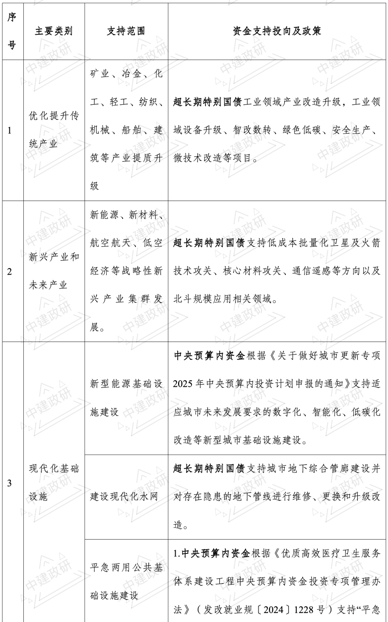
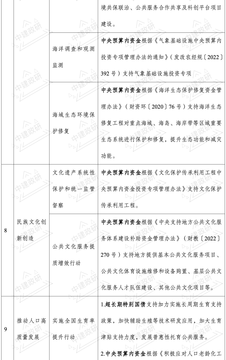
党的二十届四中全会审议通过的中共中央关于制定国民经济和社会发展第十五个五年规划的建议,锚定十五五时期基本实现社会主义现代化关键阶段的战略定位,明确提出优化政府投资结构提高民生领域政府投资比重,高质量推进国家重大战略落地实施与重点领域安全能力建设项目文件强调统筹用好各类政府投资,将扩大有效投资优化投资结构提升投资效能作为推动高质量发展的核心抓手其中,超长期特别国债中央预算内资金专项债等核心资金工具,是政府调控宏观经济保障战略落地的重要支撑,其申报工作的精准性效率性与规范性,直接关乎十五五规划重大项目的落地成效本文立足这一背景,梳理十五五规划明确的重大项目体系,通过研究政策规范资金定位与申报机制,客观分析未来五年我国项目申报重点领域及资金支持的投向偏好与倾斜方向,为申报主体提供精准的方向指引
划重点
01
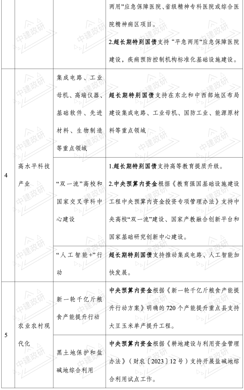
十五五投资导向
划重点
02
未来展望
划重点
03
项目申报建议
END
为助力相关方精准把握机遇,有效破解难点,深入学习国家密集出台的城市更新等各类最新政策精准科学筹划城市更新项目,通过权威专家对国家与地方政策的对比解读跨区域经典案例的深度剖析以及项目谋划与资金申报的全流程工具讲解,致力于为学员提供一个从国家战略西北政策到项目实操的完整知识闭环中建政研将于2026年1月29日-31日在西安市举城市更新政策解读顶层设计实战案例精讲与超长期特别国债专项债中央预算内资金项目谋划及资金争取专题培训班
向下滑动查看
扫码即可锁定特惠席位


点赞
分享
收藏