首页
走进中建政研
集团介绍
创始人介绍
发展历程
资质荣誉
解决方案
活动报名
新闻动态
集团要闻
行业新闻
新型智库
专家团队
社会责任
智库观点
方法论
下载专区
联系我们
城市更新项目要点分析
日期:2026-01-06 来源:中建政研集团 作者:中建政研集团

城市更新是通过维护整建拆除完善公共资源等方式优化城市空间资源配置,推动可持续发展的系统性工程陈占祥于1980年代提出新陈代谢理念,吴良镛1990年代创立有机更新理论西方城市更新始于1958年荷兰会议,美国1960年代因社会争议终止大规模改造

中国自2019年起加速推进,中央政策明确其为扩大内需重要抓手截至2024年,全国累计实施更新项目超6.6万个,完成投资2.9万亿元,改造建筑78亿平方米,修复破损山体4.97万平方米2023年新开工老旧小区5.3万个,惠及2200万居民;2025年计划改造2000年前建成小区,基本完成燃气管道更新湖北青岛等地区率先成立专职管理机构或入选国家示范

政策层面,2025年关于持续推进城市更新行动的意见提出建设宜居韧性智慧城市目标,强调历史保护与低效用地盘活各地创新实施模式,如北京立法保障更新重庆打造15分钟生活圈,推动居住产业生态协同升级

划重点

01

城市更新申报要点梳理

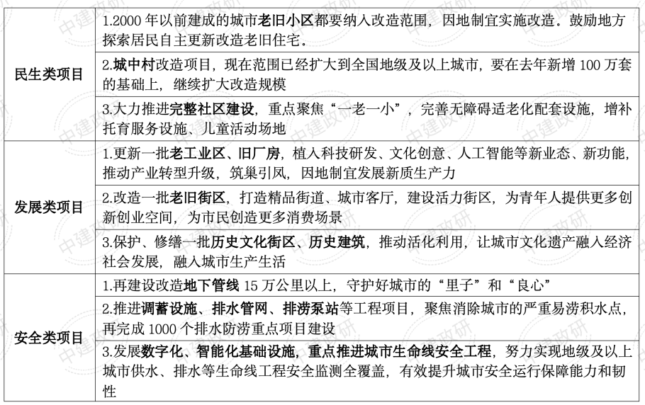
(一)八大重点任务:

1.加强既有建筑改造利用

(1)危险住房改造除改造D级危险住房;通过加固改建重建等多种方式,改造C级危险住房和国有企事业单位非成套住房

(2)抗震加固分类分批对存在抗震安全隐患且具备加固价值的城镇房屋进行抗震加固

(3)文物保护对不可移动文物历史建筑等保护对象,按照相关法律法规予以维护和使用,一屋一策提出改造方案

(4)节能改造对既有居住建筑和公共建筑节能改造,加强建筑保温材料管理,鼓励居民开展城镇住房室内装修

(5)存量资产盘活对老旧厂房低效楼宇传统商业设施等存量房屋改造利用,推动建筑功能转换和混合利用,根据建筑主导功能依法依规合理转换土地用途

2.推进城镇老旧小区整治改造

(1)管线管道及基础设施更新更新改造小区燃气等老化管线管道,整治楼栋内人行走道排风烟道通风井道等,全力消除安全隐患,支持有条件的楼栋加装电梯

(2)环境整治整治小区及周边环境,完善小区停车充电消防通信等配套基础设施,增设助餐家政等公共服务设施

3.开展完整社区建设

(1)体系化构建完整社区完善社区基本公共服务设施便民商业服务设施公共活动场地等,建设安全健康设施完善管理有序的完整社区,构建城市一刻钟便民生活圈

(2)合理优化社区短板开展城市社区嵌入式服务设施建设,因地制宜补齐公共服务设施短板,优化综合服务设施布局引导居民规划师设计师等参与社区建设

4.推进老旧街区老旧厂区城中村等更新改造

(1)老旧街区更新改造老旧街区功能转换业态升级活力提升,因地制宜打造一批活力街区对老旧火车站与周边老旧街区统筹实施更新改造

(2)老旧厂区更新改造以市场化方式推动老旧厂区更新改造,加强工业遗产保护利用,盘活利用闲置低效厂区厂房和设施,植入新业态新功能

(3)城中村更新改造推进城中村改造,不搞大拆大建,一村一策采取拆除新建整治提升拆整结合等方式实施改造,切实消除安全风险隐患,改善居住条件和生活环境

5.完善城市功能

(1)补齐城市功能短板充分利用存量闲置房屋和低效用地,优先补齐民生领域公共服务设施短板,合理满足人民群众生活需求

(2)积极稳步推进平急两用公共基础设施建设完善城市医疗应急服务体系,加强临时安置应急物资保障推进适老化适儿化改造,加快公共场所无障碍环境建设改造

6.加强城市基础设施建设改造

(1)城市管网管廊建设改造城市燃气供水排水污水供热等地下管线管网和地下综合管廊建设改造

(2)城市水处理设施改造提标加强城市生活污水收集处理和再生利用及污泥处理处置设施建设改造,加快建立污水处理厂网一体建设运维机制

(3)城市防洪和内涝治理城区水系排水管网与周边江河湖海水库等联排联调运行管理模式,加快排水防涝设施建设改造,构建完善的城市防洪排涝体系

(4)其他功能类基础设施改造升级生活垃圾处理设施改造公共消防设施建设,适度超前建设防灾工程城市交通基础设施,发展快速干线交通生活性集散交通和绿色慢行交通,加快建设停车设施

7.修复城市生态系统

(1)推进海绵城市建设保护修复城市湿地,巩固城市黑臭水体治理成效,推进城市水土保持和生态清洁小流域建设加强建设用地土壤污染风险管控和修复,确保污染地块安全再利用

(2)推进城市绿环绿廊绿楔绿道建设提高乡土植物应用水平,保护城市生物多样性,增加群众身边的社区公园和口袋公园,推动公园绿地开放共享

8.保护传承城市历史文化

(1)加强老旧房屋拆除管理不随意拆除具有保护价值的老建筑古民居,禁止拆真建假

(2)建立以居民为主体的保护实施机制推进历史文化街区修复和不可移动文物历史建筑修缮,探索合理利用文化遗产的方式路径

(二)任务分类:

划重点

02

城市更新城中村改造项目的资金筹措与来源

关于在超大特大城市积极稳步推进城中村改造的指导意见中明确对符合条件的城中村改造项目,中央通过现有渠道适当给予补助将符合条件的城中村改造项目纳入地方政府专项债券支持范围设立城中村改造专项借款鼓励银行业金融机构按照市场化法治化原则提供城中村改造贷款,专款专用封闭管理

整体而言,城市更新城中村改造项目的资金需求巨大,目前主要的资金来源包括超长期特别国债地方政府专项债发改口的中央预算内专项资金财政口的中央财政补助资金国开行农发行等政策性银行城中村改造专项借款以及其他商业银行对项目低息长期信贷支持城市更新基金等

划重点

03

各类资金的支持项目类型

(一)超长期特别国债

城市生命线地下管网类项目

(二)中央预算内资金

城市更新城中村改造等项目若需申请中央预算内专项资金,具体需结合项目涉及的更新或改造内容申报,如城市燃气管道等老化更新改造中央预算内资金文化保护传承利用工程社会服务设施建设支持工程积极应对人口老龄化工程和托育建设中央预算内投资专项资金等若涉及保障房相关收购或建设,还可以申请相应的中央预算内资金及财政专项资金等

(三)中央财政补助资金

城市地下管网更新改造城市污水管网全覆盖样板区建设市政基础设施补短板老旧片区更新改造

(四)专项债

老旧街区改造老旧厂区改造城镇老旧小区改造棚户区改造(主要支持在建收尾项目新开工城市危旧房改造项目)城中村改造(含城市公共空间功能提升)

划重点

04

城市更新典型案例名单(第二批)

(一)既有建筑改造类

1.北京市怀柔区金隅兴发老厂房改造科研楼项目

2.广西壮族自治区桂林市阳朔糖厂改造糖舍酒店项目

3.福建省莆田市湄洲岛既有建筑绿色化改造项目

4.贵州省贵阳市新华印刷厂危旧厂房提升改造项目

5.上海市静安区锦沧文华改建项目

6.广东省深圳市妇儿大厦改造项目

(二)城镇老旧小区改造类

7.重庆市江北区塔坪片区老旧小区改造项目

8.北京市平谷区南小区等老旧小区综合整治项目

9.上海市徐汇区金牛花苑老旧小区改造项目

10.湖北省武汉市知音东苑老旧小区改造项目

11.湖南省长沙市百川里片区老旧小区改造项目

(三)完整社区建设类

12.上海市长宁区江苏路完整社区建设项目

13.浙江省宁波市明珠完整社区建设项目

14.江苏省南通市南川园片区完整社区建设项目

15.福建省厦门市东荣完整社区建设项目

16.江西省九江市孙家垅完整社区建设项目

(四)老旧街区改造类

17.四川省成都市玉林东路特色街区改造项目

18.江苏省无锡市蓝系列园区更新项目

19.贵州省贵阳市太平路街区改造提升项目

20.山东省威海市火炬八街更新改造项目

21.江苏省苏州市十全街片区综合更新提升项目

(五)城市功能完善类

22.山东省济南市舜泰广场智慧停车项目

23.浙江省台州市官河古道项目

24.四川省成都市更新利用城市剩余空间打造金角银边系列工程

25.安徽省芜湖市人民城市驿站建设项目

(六)城市基础设施改造类

26.重庆市渝中区解放碑地下环道城市更新项目

27.上海市内环高架设施提升及功能完善工程

28.浙江省杭州市基于CIM基础平台的城市地下隐患智防系统项目

29.广东省汕头市中心城区供水系统提压改造项目

(七)城市生态修复类

30.北京市朝阳区亮马河文化经济带项目

31.广东省广州市海珠湿地高质量保护与发展项目

32.浙江省杭州市沿江景观带公园更新项目

33.山东省济南市一城山色生态修复项目

34.广西壮族自治区北海市滨海国家湿地公园(冯家江流域)水环境治理工程

(八)历史文化传承类

35.江西省吉安市永新古城保护更新项目

36.广东省广州市恩宁路历史文化街区保护提升项目

37.北京市西城区大栅栏观音寺片区共生街区起步区保护更新项目

38.江苏省南京市颐和路历史文化街区保护更新项目

39.重庆市南岸区重庆开埠遗址公园城市更新项目

40.浙江省湖州市小西街历史文化街区保护更新项目

41.山东省青岛市四方路历史文化街区保护更新项目


END


为助力相关方精准把握机遇,有效破解难点,深入学习国家密集出台的城市更新等各类最新政策精准科学筹划城市更新项目,通过权威专家对国家与地方政策的对比解读跨区域经典案例的深度剖析以及项目谋划与资金申报的全流程工具讲解,致力于为学员提供一个从国家战略西北政策到项目实操的完整知识闭环中建政研将于2026年1月29日-31日在西安市举城市更新政策解读顶层设计实战案例精讲与超长期特别国债专项债中央预算内资金项目谋划及资金争取专题培训班


向下滑动查看



扫码即可锁定特惠席位



点赞

分享

收藏

微信扫一扫

微信小程序

客服电话:18601103476

(周一至周五: 08:30-17:30)