首页
走进中建政研
集团介绍
创始人介绍
发展历程
资质荣誉
解决方案
活动报名
新闻动态
集团要闻
行业新闻
新型智库
专家团队
社会责任
智库观点
方法论
下载专区
联系我们
2017-2025国家现代农业产业园创建情况研究(五)——水产主导产业分析
日期:2026-01-05

当前,我国水产养殖业已确立以养殖为主导技术持续进步的产业格局,正由规模扩张阶段全面转向高质量发展阶段2024年,全国水产品总产量实现7357.59万吨,其中养殖产量占比逾82%,成为水产品供给的绝对主力在技术层面,以深远海养殖工船智能监测系统工厂化循环水技术为代表的智慧渔业不断涌现,依托精准投喂病害预警等数字化手段,产业效率显著提升在产业层面,为回应消费市场对便捷化多元化的需求,水产预制菜等精深加工产品迅速崛起,推动产业链向高附加值环节延伸线上销售渠道占比已接近50%,深刻重塑了传统水产品流通模式

由此可见,我国水产养殖生产将进一步向深远海与设施化方向拓展;消费市场预计持续增长,并向品牌化健康化方向升级;技术进步将更聚焦于种业突破智能装备等关键领域,以培育渔业新质生产力水产类产业园作为保障蓝色粮仓推进渔业现代化的重要载体,在引领渔业高质量发展中发挥着关键作用本文将聚焦国家级现代农业产业园中的水产类园区,从创建现状典型案例与发展建议三个维度展开系统研究,以期为产业提质增效提供参考

划重点

01

创建现状分析

国家现代农业产业园自2017年启动创建工作以来,现共批准创建388个,已成为推动农业强国建设的标志性工程我国水产类现代农业产业园的发展呈现出明显的阶段性特征和区域集聚态势,其建设进程与政策导向产业基础及区域资源禀赋密切相关具体而言:

(一)产业沿海密集,内陆特色鲜明

从空间布局看,32个产业园集中于沿海与核心产区,分布呈现出显著的集群性和地域特色,可概括为沿海高度密集,长江沿线活跃,内陆特色鲜明

沿海渔业优势区:辽宁江苏广东浙江海南五省是绝对的创建主力,合计获批20个,占总数的62.5%其中,辽宁省(5个)和江苏省(5个)并列第一,广东省(4个)紧随其后这充分体现了国家在黄渤海东海和南海传统渔业优势区打造现代化产业高地的战略布局

长江流域复合农业区:沿长江的湖北江西四川等省份,利用丰富的水域资源,大力发展稻渔综合种养模式,创建了多个以小龙虾+水稻或渔+稻为主导的产业园,成为内陆地区水产产业园建设的典范

内陆及特色区域突破:贵州新疆等省(区)的入围,展示了产业园布局的广度特别是新疆尼勒克县依托冷水资源发展三文鱼养殖,突破了传统地理局限,成为陆基冷水渔业的亮点

(二)产业高度集中,虾蟹鱼类引领

水产类产业园的产业选择深度融合了地方资源禀赋与市场需求,产业主导品种集中于虾蟹鱼和贝类,形成了差异化特色化的发展格局对虾是出现频率最高的品种之一,在广东海南广西浙江等多地产业园作为主导产业蟹类以大闸蟹为代表,在江苏辽宁上海等传统产区形成品牌化高端化集群鱼类包括罗非鱼(广东海南)淡水鱼(广东辽宁),以及海参鳗鲡三文鱼等高价值品种,体现了从大宗品种到特色优品的全面覆盖稻渔综合种养作为典型的生态高效模式,在湖北江西四川吉林等粮食主产区广泛推广,实现了一水两用一田双收,在保障粮食安全的同时提升经济效益

(三)创建推进从稳步起步到提质扩容

水产类产业园的创建并非匀速推进,而是与国家宏观政策导向和产业发展阶段紧密相关2017-2019年为起步与探索期,年均获批数量约3-4个2020年后进入快速发展期,特别是2022年单年获批数量达到5个,2023年达到6个,显示出国家对于渔业转型升级与产业园建设的高度重视2024-2025年,创建节奏趋于稳定,工作重点逐渐从增量向提质与链式发展过渡

总之,我国水产类国家现代农业产业园已经历了从无到有从点到面从重生产到强链融合的关键建设期作为政策集成资本汇聚科技转化的核心平台,水产类国家现代农业产业园正在引领中国渔业向高质量绿色化智慧化的现代化方向加速转型

划重点

02

典型案例总结

本文选取了三个具有代表性的水产类产业园案例进行研究总结这些园区在资源禀赋产业基础和发展路径上各具特色,能够较好地反映我国水产类产业园发展的多样性特征研究将重点从产业发展模式创新实践科技应用及联农带农机制等维度,对案例进行系统分析和比较研究

(一)辽宁瓦房店海参产业园(高端海产驱动型)

作为中国辽参之乡,辽宁大连瓦房店市凭借近1862平方公里的近海水域和悠久的养殖历史,已从单一海参产地发展成为引领全国海参产业现代化的综合枢纽通过构建全产业链融入数字科技创新联农机制,瓦房店成功将地方特产升级为年产值超300亿元带动就业超30万人的支柱产业其海参国家现代农业产业园的实践,为传统渔业转型升级提供了系统性的瓦房店方案

1.发展模式:政府引导下的全产业链聚合与区域品牌共建

瓦房店海参产业摆脱了零散粗放的传统模式,形成在政府有力引导下,以国家级产业园为载体和创新引擎,推动产业链各环节深度聚合与协同升级的发展格局该模式核心在于 全链布局品牌统领 地方政府通过规划两区五基地五中心布局,投资建设占地60余亩功能集成的国家海参产业园,为企业提供育种加工科研物流一体化平台在驱动策略上,瓦房店实施 四化提升(组织化产业化规模化品牌化),通过培育龙头企业组建合作社,显著提升了产业组织程度与市场议价能力同时,市政府以瓦房店海参国家农产品地理标志为核心,通过举办产业大会采捕节等活动,将区域公用品牌建设作为凝聚产业共识提升整体价值的关键抓手,实现了从销售产品到经营品牌的跨越



2.创新实践:以数字化溯源体系为核心的产业治理革命

为应对市场假冒伪劣问题,瓦房店主导推动了以数字化溯源为核心的全产业链治理创新,构建 一图一库一系统 立体溯源体系一图 即数字化坐标图,精准标注全市养殖海域;一库 集成所有合法生产主体档案与数据;一系统 则为每只海参赋予唯一溯源码,记录从苗种养殖加工到流通的全链条信息消费者扫码即可查验真伪,相当于为辽参配备 数字身份证,显著提升了消费信任与品牌公信力截至2025年,已有40家企业通过严格原产地认定并获得溯源码使用权,从源头保障品质该体系不仅是防伪工具,更是推动行业标准化透明化规范化发展的基础工程

3.科技应用:产学研用协同驱动产业智慧升级

科技是瓦房店海参产业高质量发展的核心驱动力,体现为产学研用深度融合大连海洋大学等科研机构与企业合作,培育出生长速度与成活率提升30%以上的水院1号新品种,并研发出国际首款刺参液相育种芯片,突破育种技术瓶颈此外,广泛应用物联网传感器与智能监控设备,养殖户可通过手机App远程监测水温溶解氧等数据并及时接收预警,实现从靠天吃饭到知天而作的转变龙头企业引进标准化加工生产线,实现从清洗蒸煮到速冻的全流程自动化,大幅提升生产效率和产品标准化水平

4.联农带农机制:多元利益联结赋能乡村振兴

产业发展红利通过多种创新机制有效惠及广大农户,形成稳固的 利益共同体推广 公司+合作社+农户 模式,由龙头企业提供技术苗种饲料并保底收购,农户负责养殖,有效解决技术与销售难题建立 保底收益+按股分红 与 土地流转+劳务用工 等复合型利益联结机制,农民可获得土地租金务工收入及合作社分红,实现一块土地,多份收入政府实施 头雁工程 与高素质农民培育计划,通过 专家+农技人员+示范基地+辐射带动户 模式,将先进技术直接推广至生产一线,累计培育高素质农民两千余名,有效打通农技推广最后一公里


(二)广东茂南罗非鱼产业园(大宗产品升级型)

茂南区作为中国罗非鱼之都的核心区,产业历经数十年发展,已从传统养殖基地转型升级为国家级现代农业产业园面对国际市场波动与产业升级的内在要求,茂南区以入选2025年国家现代农业产业园为契机,系统推进产业变革,探索出一条以全链整合科技驱动多元协同为特征的高质量发展路径,为县域农业现代化提供了实践样本

1.发展模式:从出口依赖到双循环协同的系统转型

茂南罗非鱼产业实现了发展模式的重塑,由以往相对单一的出口依赖,转向构建内销为主出口为辅的国内国际双循环新格局一是推动市场格局战略转型积极应对贸易环境变化,大力开拓内需市场,推动罗非鱼进入大湾区校园企业食堂及国内餐饮供应链区内重点加工企业的内销占比从早期不足10%迅速提升至约40%同时,通过设立佛山市环球水产交易市场茂名采购中心,实现日销量超20吨,巩固并拓展了外部市场二是构建四维一体协同机制形成政府统筹企业赋能村社联结农户受益的四方联动体系政府发挥统筹与服务功能,整合政策与科研资源;龙头企业带动资本技术与市场;强村公司担任联结枢纽;农户深度融入标准化生产体系该机制有效化解了农户单独面对的技术资金与市场风险



2.创新实践:科技小院引领的产学研深度融合

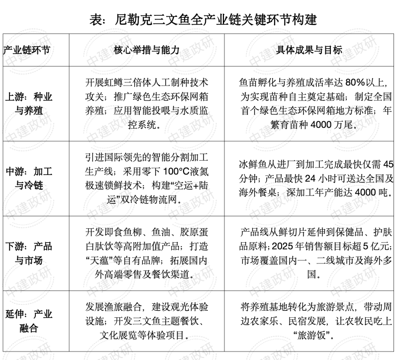
科技创新是产业跃升的核心动力,科技小院模式成为关键纽带2023年,由新疆天蕴与新疆农业大学等单位共建的尼勒克三文鱼科技小院正式落地,高校师生长期驻守生产一线,在鱼病防控饲料优化生态监测等领域开展针对性研究,真正把论文写在养殖网箱上这一模式打通了科研与应用的壁垒,为企业提供零距离定制化的技术支持面对进口设备成本高适配难的问题,企业坚持自主研发,已取得大口径无损吸鱼泵远距离智能投饵系统等60余项专利,既降低成本,也保障了产业链的自主可控

3.科技应用:贯穿全链的智能化与数字化赋能

科技已渗透至产业各个环节,推动从经验养殖向精准智造转型通过布设水体传感器,实时监测溶氧水温等指标,数据接入智能投喂平台,系统可自动分析鱼群状态,实现精准均匀投喂,大幅提升饲料利用率与鱼群健康水平深加工车间采用全自动生产线,实现从切割称重到包装的全程机械化同时,建立全产业链质量追溯体系,每件产品配有唯一追溯码,实现从鱼卵到餐桌的全程透明可查,筑牢食品安全与品牌信任基础企业近五年年均研发投入超600万元,2024年增至1200万元,并组建48人的专职科研团队,以持续投入保障技术领先

4.联农带农机制:从牧羊人到牧渔人的共生共赢

产业发展最终落脚于富民兴边,形成了让农牧民深度参与共享收益的有效机制通过龙头企业+园区务工+社会保障模式,企业直接吸纳超600名当地农牧民成为产业工人,人均月收入达50006000元同时引导农户通过合作社以资金或资源入股,2017至2022年间,已向609户农牧民累计分红730.8万元,实现劳务收入+股权收益双增收企业还提供系统培训,帮助牧民掌握驾驶船只操作智能设备潜水作业等技能,完成从传统牧羊人到现代牧渔人的身份转变不少年轻人因此返乡就业,为乡村注入新活力三文鱼产业也带动了包装物流旅游餐饮等关联产业发展,周边村民通过经营渔家乐参与劳务销售特产等方式拓宽增收渠道,形成一业兴百业旺的集群效应

划重点

03

发展优化建议

基于当前水产类产业园的建设现状与典型案例经验,结合产业发展痛点与未来趋势,现提出以下发展建议,以推动渔业提质增效,实现高质量发展

(一)强化科技创新与种业振兴,突破芯瓶颈

种业是水产产业的芯片,须将其摆在战略核心位置推动生物技术与信息技术深度融合,支持产业园联合科研院所,针对主导品种开展全基因组选择基因编辑大数据智能育种等关键技术攻关,着力培育具备高产抗病抗逆优质等复合性状的突破性新品种鼓励有条件的产业园建设国家级水产种质资源库遗传育种中心和良种繁育基地推广园区+院士工作站+龙头企业模式,可借鉴东方产业园集聚两院院士工作站及专家团队的成功经验,通过制度化和资金奖励加以固化着力扭转科研与市场脱节局面,重点扶持一批育繁推一体化种业龙头企业,支持企业牵头组建创新联合体,实现市场需求直接驱动育种研发

(二)推动全产业链优化与价值提升,拓展渔长度

必须突破重养殖轻加工弱品牌的传统路径,推动产业向价值链高端攀升建议设立专项资金,对产业园内企业新增精深加工生产线开发新产品给予直接激励重点发展即食食品预制菜功能性保健食品等,推动加工方式从切片冷冻向精准营养转型支持建设共享加工园区和冷链物流枢纽,缓解中小企业加工能力不足问题引导每个产业园聚焦12个主导品种,构建园区公用品牌+企业产品品牌双品牌体系政府应整合资源,组织企业参与国内外高端展会,并利用电商直播新媒体等手段开展精准营销,对获得国家级品牌认证的主体予以奖励鼓励产业园挖掘渔文化资源,发展休闲海钓科普研学渔事体验健康疗养等新业态,对开办渔家乐举办渔业文化节庆的经营主体给予适当补助,打造三产融合示范区

(三)践行绿色发展与设施升级,筑牢稳根基

绿色发展是产业生存底线,设施化与智慧化是转型升级的关键路径应严格执行养殖水域滩涂规划,科学划定三区,强制推行养殖尾水治理,因地制宜推广三池两坝人工湿地工厂化循环水等模式,并对治理达标主体给予补贴推广鱼-贝-藻-礁立体生态养殖模式,促进养殖系统内部物质循环与生态平衡利用物联网声呐无人机等技术,实现水质监测精准投喂病害预警的智能化管理鼓励向深远海拓展,支持购置和建造大型智能养殖工船深海网箱等装备,对应用智能化设施及软件的主体给予一定比例购置补贴创新海域使用权流转机制,提升确权海域利用效率扩大政策性渔业保险覆盖面,将台风指数价格指数等保险产品纳入财政补贴范畴,有效化解自然与市场双重风险

(四)创新联农带农与协同治理,共享益成果

产业园发展的根本在于促农共富,需构建紧密多元的利益共同体在巩固订单收购模式基础上,推动龙头企业专注技术加工与品牌销售,带动周边农户开展苗种培育或生态养殖,并以优于市场的价格稳定收购,形成专业化分工鼓励农户以土地海域经营权入股,建立保底收益+按股分红机制针对产业人才短板,设立专项基金,对引进高级技术人才的企业给予薪酬补助,对吸纳土专家同样予以奖励系统开展面向养殖户的智慧渔业电商营销等技能培训,培育现代新型渔民强化市级海洋渔业局统筹职能,打破部门壁垒,形成政策合力优化营商环境,对产业园项目审批推行一站式服务建立跨部门产业园高质量发展联席会议制度,定期协调解决土地环保融资等关键问题




小 结

Conclusion

综上所述,推动水产类国家现代农业产业园高质量发展,是一项涵盖科技产业生态和民生的系统工程只有坚持种业引领全链提升绿色智慧共享共富,以前瞻布局和系统改革为抓手,才能将产业园真正打造成为保障国家食物安全引领渔业现代化促进乡村全面振兴的坚实支柱


END


精品线上课十五五规划产业导向及项目谋划和资金争取全攻略已上线!硬核干货拉满:

  • 全链路覆盖:从产业导向解析项目谋划,到4类核心资金申报落地实操政企合作,形成完整知识闭环

  • 高价值工具:配套申报模板资金组合方案,结合多领域成功案例复盘 

  • 时效性拉满:更新十五五最新产业政策资金额度调整申报动态


扫码即可听课

限时特惠中


中建政研集团" data-alias="zjzyjtgf" data-from="0" data-headimg="http://mmbiz.qpic.cn/mmbiz_png/xM5picq1UsF4t34ib5kmmQRycm1iaC8SthgYNVGveAtYopfIq5vQia1AaFaL0jUwDMvLsSsZFpKWGx6RLWqPtrwnuQ/0?wx_fmt=png" data-signature="建设新型智库,成为投资建设领域集成服务运营商,构建行业生态圈" data-id="MzUzNDc4MjgzMQ==" data-is_biz_ban="0" data-service_type="1" data-verify_status="2">


求点赞


求分享


求喜欢


微信扫一扫

微信小程序

客服电话:18601103476

(周一至周五: 08:30-17:30)