当前,文旅融合发展已成为国家层面重点推进的发展战略,文旅行业作为补齐发展短板扩大内需规模刺激消费增长的关键领域,正持续获得地方政府专项债券政策的重点扶持与力度加码近期出台的最新政策清晰划定,将合规文旅项目纳入专项债支持范畴,推行负面清单管控模式,与此同时,积极引导文旅+融合新业态项目参与申报值得关注的是,部分省级文旅产业园区的基础设施建设项目,可享受专项债充当项目资本金的相关政策,且该类专项债用作资本金的规模上限已提高至30%
从实际落地情况来看,专项债已成为支撑文旅基础设施建设的关键资金保障仅在2025年1至8月,安徽省便成功支持91个文旅专项债项目完成发行工作,发行总额达26.48亿元,资金主要投入长江文化遗产保护红色文旅产业升级等重点领域这些项目的落地实施,不仅有效助力文化传承延续与旅游服务质量提升,更借助建设运营收益的完整闭环,带动了当地就业岗位增加与群众收入提升,实现了社会价值与经济价值的双向共赢
对于地方政府相关部门平台公司以及国有企业的专项债申报工作人员而言,文旅领域专项债申报过程中面临着三大核心难题其一,项目收益性与公益性难以兼顾,多数文化遗产保护公共文旅服务设施类项目,在市场化收益渠道的挖掘上存在明显不足;其二,对政策界定范围把握不够精准,申报过程中容易触及主题公园仿古城建设等负面清单所列内容;其三,项目同质化问题较为突出,与区域自身资源禀赋的匹配度不高
基于此,本文聚焦务实实操干货,将文旅专项债的优势瓶颈谋划思路申报要点及官方案例一次性讲透,助力各位少走弯路高效获取资金支持,建议收藏备用
PART
01
先搞懂:为什么文旅项目必看专项债?
先明确一个核心:文旅项目的资金痛点的是投资规模大回报周期长,仅靠企业自身盈余根本难以支撑,银行贷款的支持作用也有限而专项债券的推出,正是精准贴合文旅产业的融资需求,成为当前文旅项目融资的核心渠道
相较于其他融资方式,专项债的三大优势,文旅行业从业者需重点掌握:
1. 资金筹措快:流程简化拨付高效,能快速弥补文旅项目建设中的资金流动性缺口,避免项目因资金不足停滞
2. 融资成本低:作为政府主导的融资工具,专项债利率远低于市场普通商业贷款,适配文旅项目大额资金需求,能大幅降低项目整体融资成本
3. 期限灵活适配:债券期限涵盖3-30年,可根据文旅项目(如景区建设文旅综合体)的长回报周期合理设置,尤其适合10-20年的中长期文旅项目,从根本上解决短贷长用的资金压力
PART
02
需警惕:文旅专项债的4大融资瓶颈
虽然专项债优势突出,但很多文旅项目申报失败拿不到资金,核心是踩了瓶颈结合官方解读和实操经验,这4个问题最常见:
1. 项目特性本身制约:文旅项目本身资金需求大投资周期长,运营前期很难达到预期收益,再加上人力物力投入巨大,导致收益与融资平衡难度大,不符合专项债申报的核心要求
2. 项目谋划不足,同质化严重:很多地方缺乏顶层设计,盲目跟风复制古镇花海等模式,没有结合本地特色文旅资源打造差异化项目,导致项目落地难度大可持续性差,难以通过审核
3. 申报效率偏低:文旅项目建设内容复杂分散(如涉及景区交通环保等多个板块),需要文旅财政发改自然资源等多部门协调,批复办理周期长,往往错过最佳申报时机
4. 对政策理解不深:不清楚专项债的申报范围负面清单,盲目申报不符合要求的项目(如旅游地产非A级景区项目),直接被驳回
PART
03
实操指南:科学谋划+规范申报,提升专项债获批率
针对以上瓶颈,结合国务院财政部相关政策要求,整理了一套可直接落地的谋划思路和申报要点,精准对接官方要求,少走冤枉路
(一)项目谋划5大核心思路
1. 期限匹配,不盲目追求长期限:发行期限要与项目周期投资者需求统筹匹配,优先选择10-20年的中长期期限,既适配文旅项目长回报周期,又避免因期限过长增加偿债压力
2. 科学施策,拒绝同质化:
因地制宜:结合地方特色文旅资源(如非遗红色文化生态资源),打造差异化项目,杜绝千城一面,比如少数民族地区重点打造民俗文旅项目,革命老区重点发展红色旅游
跨界融合:紧扣官方政策导向,推动文旅与乡村振兴(发展休闲农业新型农业业态)科教领域(红色旅游研学旅游)新基建(智慧景区AI文旅)深度融合,创新旅游+模式,提升项目收益性和政策适配度
3. 强化配套,完善基础设施:重点完善旅游公共服务保障设施(如游客中心旅游厕所)重点景区基础设施(如景区连接路停车场环保设施),这些项目贴合官方支持方向,申报通过率更高
4. 对接国家战略,找准申报风口:聚焦国家重大区域发展战略文化公园建设文旅产业集聚区等相关项目,这类项目更易获得政策倾斜和资金支持
5. 优先在建,保障收支平衡:专项债严格对应具体项目(可单一项目发行,也可集合发行),优先选择在建项目申报,确保项目收益能覆盖债券本息,实现收益与融资自求平衡,这是申报的核心前提
(二)项目申报3大核心要点
1.申报项目类型范围
以下5类文旅项目,是官方重点支持的申报方向:
重大战略国家文化公园相关文旅项目;
文旅综合体特色小镇等文旅产业集聚区,以及旅游公共服务设施项目;
景区连接路停车场环保设施等重点景区基础设施项目;
博物馆新建改扩建等文化类项目;
生态文旅乡村休闲红色旅游旅游扶贫等专项项目
2.申报核心要求
兼顾公益性与收益性,明确偿债来源,确保收益与融资自求平衡,不新增隐性债务;
提前完成土地环评等前期工作,取得立项可行性研究等相关批复,发行规模合理;
建立实施-申报-储备-谋划梯次项目储备库,提前布局,避免临时申报仓促准备;
可跨领域申报,比如文旅项目涉及生态环保市政基础设施的,可同步对接相关领域政策,提高申报通过率
3.负面清单
根据国务院办公厅专项债管理机制意见,以下4类项目,严禁申报专项债,务必避开:
不含博物馆以外的其他文化类项目(如档案馆图书馆等);
不含非A级景区旅游项目大规模城市基建及亮化工程;
不含宗教商业化项目旅游地产类项目(此类为重点禁止项,诸多项目因此未通过审核);
不含已竣工或临近竣工的项目
PART
04
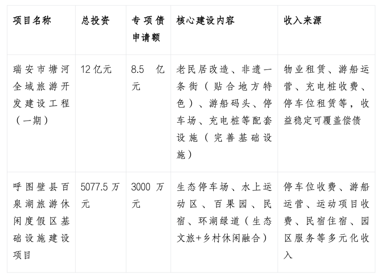
案例参考:两个典型项目,为何能成功获批上亿专项债?
理论需结合实操,以下分享两个地方政府官网公示的成功案例,解析其谋划及申报思路,供相关从业者参考借鉴:

(案例来源:瑞安市文化和广电旅游体育局官网呼图壁县人民政府官网公示)
总结两个案例的共性:贴合地方特色完善基础设施跨界融合收益来源清晰,完全对标官方申报要求,这也是它们能成功拿到专项债的核心原因
PART
05
总结:三大关键举措,助力文旅项目顺利获得专项债支持
想要通过专项债破解文旅融资困局,关键做好3点,缺一不可:
1. 专业规划,精准对接政策:借助专业团队做好项目顶层设计,吃透官方政策和申报要求,避免盲目申报
2. 部门协同,做好前期准备:加强文旅部门与财政发改自然资源等部门的沟通协调,提前完成立项环评等前期工作,提高申报效率
3. 多元融资,拓宽资金渠道:以专项债为核心,搭建融资平台,争取金融机构配套支持,结合财政部贷款贴息政策,形成专项债+配套贷款的多元融资模式,为项目长期发展提供资金保障
END


十五五绿色增长黄金机遇!四大赛道深度研修,解锁项目落地全攻略!
本次研修班将聚焦城市更新零碳园区乡村振兴新能源四大热门领域
从政策解读到项目实操,从投融资模式到盈利路径设计,既有顶层战略布局指导,又有落地执行关键技巧城市更新拆解三大资金申请要点,乡村振兴提供全域土地整治集体土地入市等六大实操模块,零碳园区涵盖规划技术融资申报全链条,新能源项目详解手续流程法律风险与EPC管理,全方位打通堵点难点
2026年3月27-30日南京集结,与行业精英共探绿色增长新机遇!席位有限,早报名早锁定学习资格,即刻开启从战略到落地的进阶之路~