2026年作为十五五规划开局之年,零碳园区已彻底跳出概念范畴,成为国家绿色发展能源转型与产业升级的核心抓手,从顶层政策定调到全国规模化落地,再到实操建设与商业盈利,形成了完整的闭环体系本文立足政策原文核心数据与实操逻辑,系统拆解零碳园区的核心内涵推进动因建设路径盈利模式及政策红利,精准把握行业黄金窗口期,为园区运营方企业及产业链参与者提供硬核参考
划重点
01
政策定调与落地现状
划重点
02
明确标准与碳排放边界
划重点
03
强力推进的三大底层动因
划重点
04
实操建设路径
划重点
05
商业盈利模式
划重点
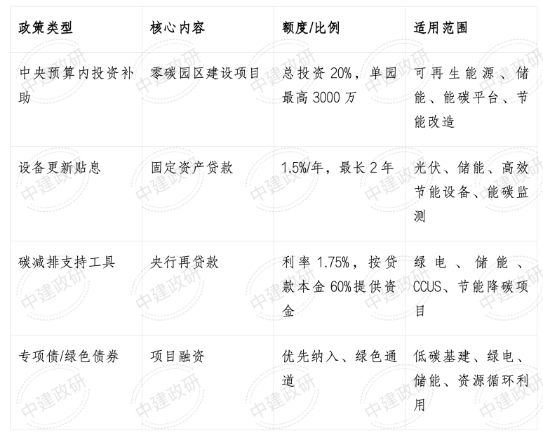
06
政策红利汇总
划重点
07
行业机遇与核心痛点
END


好 课 推 荐
零碳园区建设是一项创新性强挑战性高的系统工程,需要在科技制度商业模式等多个维度催生出一系列创新成果二十届四中全会明确,十五五时期,力争建成100个左右国家级零碳园区,绿色低碳产业发展空间巨大
为帮助广大企业准确把握我国零碳园区政策走势;分析零碳园区关键技术行业标准与能源系统建设方案;熟练掌握碳排双控模式下零碳招商和零碳产业园区的盈利模型与商业逻辑;虚拟电厂,微电网,绿电直连,电碳交易等新型电力运营模式分析我公司将于2026年3月26日-28日在北京市举办零碳园区系统建设及新型电力系统投建营创新模式研讨会