2026年全国两会政府工作报告释放超常规积极财政政策信号,当前资金争取逻辑已彻底从被动要钱转向主动战略布局
划重点
01
2026年核心政策性资金大盘
基于两会政府工作报告官方口径,梳理可争取核心资金渠道与规模,为后续超长期特别国债及两重两新项目谋划筑牢政策依据,具体明细如下:
1. 财政赤字:赤字率拟按4%左右安排,赤字规模5.89万亿元,较上年增加2300亿元;一般公共预算支出规模首次达30万亿元,较上年增加约1.27万亿元
2. 超长期特别国债:拟发行1.3万亿元,核心锚定两重两新领域,是2026年唯一中央统借统还不计入地方赤字的超长周期低成本资金,含金量居所有政策性资金首位
3. 地方政府专项债券:拟安排4.4万亿元,重点支持重大项目建设置换隐性债务化解政府拖欠账款,额度向项目储备足资金效益好的地区倾斜
4. 中央预算内投资:拟安排7550亿元
5. 新型政策性金融工具:发行8000亿元,重点带动社会资本参与投资
划重点
02
1.3万亿超长期特别国债申报全流程
超长期特别国债是增量资金工具,核心优势为中央统借统还不计入地方财政赤字不新增地方政府隐性债务20-50年超长周期低融资成本,所有申报环节均围绕两重两新核心导向设定,以下为全流程实操要点,直接对接评审核心要求
(一)资金分配核心方案
1.3万亿元总资金严格遵循战略优先精准滴灌安全为本内需扩围原则,全部围绕两重两新核心框架分配,四大板块投向清晰比例明确,无偏离导向的资金安排:
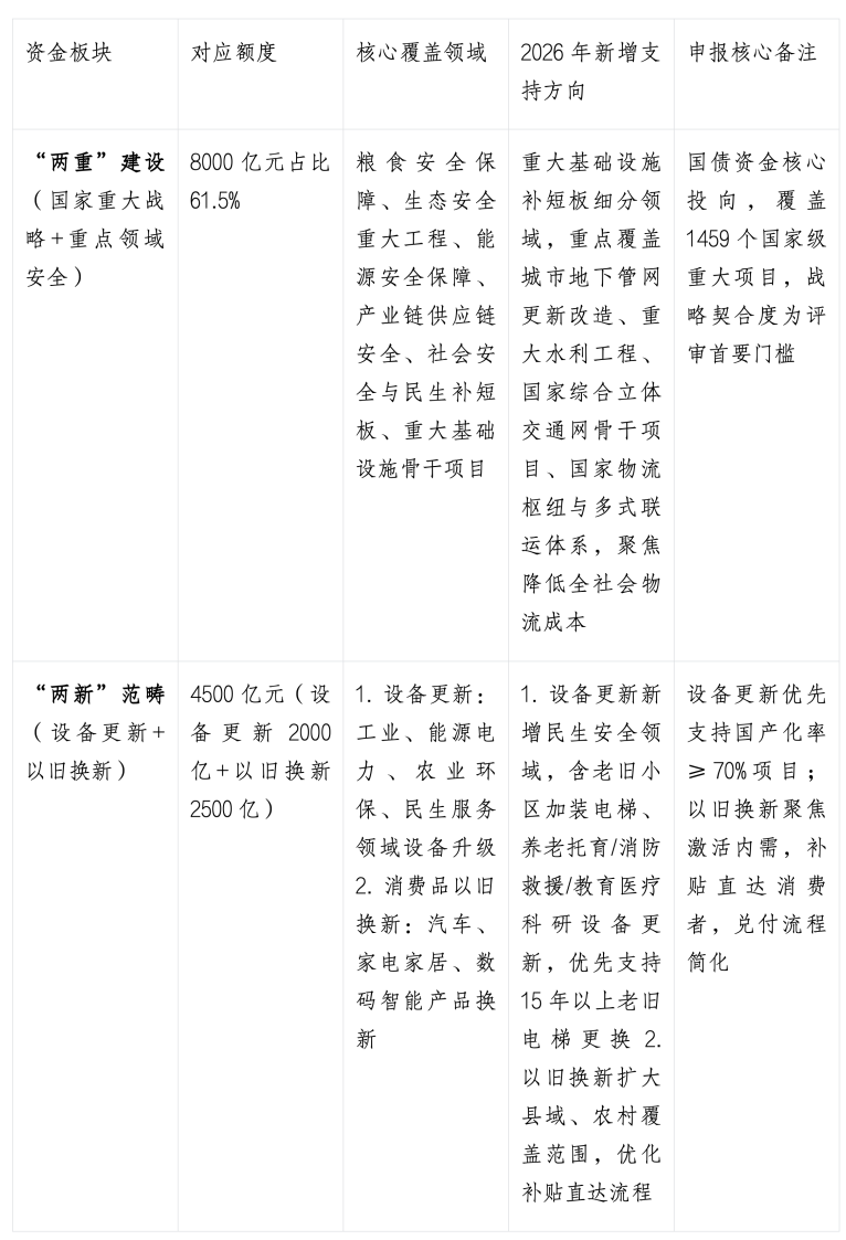
两重建设8000亿元,占比61.5%,聚焦国家安全与长远发展,覆盖1459个重大项目,是国债资金核心投向;
大规模设备更新2000亿元,占比15.4%,属于两新范畴,支持全领域设备升级,向中小企业倾斜;
消费品以旧换新2500亿元,占比19.2%,同属两新范畴,优化补贴兑付流程,提升居民得补率,激活消费内需;
统筹预留资金500亿元,占比3.9%,用于应对重大突发事项跨区域两重两新项目调剂与重点项目补充支持
(二)细分投向与2026年新增支持领域
结合1.3万亿超长期特别国债整体分配方案,针对两重两新两大核心板块,细分投向资金额度2026年新增领域及申报核心要求全部整理为下表,层级清晰重点突出,方便快速对标申报方向,规避投向偏差:

(三)申报评审7大核心要素
超长期特别国债采用地方申报省级审核国家级把关中央下达的管理机制,核心要求可落地可开工快见效,且所有要素均紧扣两重两新契合度设定,7大要素直接决定申报成败:
1. 战略契合度:申报准入红线,项目必须严格紧扣两重两新政策导向,与国家重大战略十五五规划重点任务高度匹配,严禁投向负面清单领域,偏离两重两新的项目直接淘汰
2. 项目成熟度:评审最高权重(占比超30%),要求项目前期手续完备,已完成可研审批/核准/备案,纳入省级三年滚动项目库;用地规划环评能评等法定手续齐全,无未批先建;承诺资金下达后3个月内实质性开工,年底完成不低于80%的实物工作量,杜绝纸上项目
3. 资金合规性:监管核心底线,需明确总投资拟申请国债额度自筹资金比例,自筹资金原则上不低于总投资的60%(特殊地区/公益类项目可放宽至50%),需提供银行资金证明;国债资金仅限两重两新项目建设相关支出,严禁用于非建设用途
4. 效益可量化:评审核心加分项,项目需具备明确可落地可验证的量化效益指标,两重类项目明确碳减排量粮食产能提升规模基础设施补短板成效等数据;设备更新类项目明确生产效率国产化率提升幅度;以旧换新类项目明确消费拉动规模补贴覆盖人次,所有效益需贴合两重两新政策目标
5. 材料完整性:申报通关基础要件,必备材料包含项目基本信息前期手续批复资金申请与证明技术方案与效益测算四大类,电子版与纸质版内容完全一致,杜绝虚假申报
6. 实施可行性:项目推进核心支撑,实施主体为独立法人,无失信与重大违法违规记录;建设方案施工计划清晰合规,责任分工进度节点与保障措施明确,确保两重两新项目按期落地
7. 风险可控性:合规监管核心底线,需全面梳理合规资金施工风险,制定防控措施;建立资金专户管理专款专用制度,确保资金使用全程可追溯,严防国债资金违规使用
(四)全流程核心时间节点
1-3月(项目储备阶段):聚焦两重两新领域完成项目谋划前期手续办理,纳入省级项目储备库;
3-5月(申报审核阶段):完成分级申报省级评审国家部委复核,重点审核两重两新契合度;
5-6月(资金下达阶段):完成首批资金集中下达,后续批次按项目进度拨付;
6-12月(实施推进阶段):项目实质性开工,完成年度实物工作量目标,接受全流程监管与绩效评估
END







