以工代赈是稳就业促增收筑牢巩固拓展脱贫攻坚成果同乡村振兴有效衔接防线的核心政策工具十四五期间,这项政策的实操效能持续释放,2025年中央预算内投资规模达355亿元,专项资金支持项目累计吸纳超110万名低收入群众就近务工,各类重点工程项目推广以工代赈模式,更是带动超400万名低收入群众就地就业增收2026年作为巩固衔接工作的关键之年,以工代赈政策在支持领域劳务报酬标准资金监管模式赈济长效机制四大维度迎来全面迭代升级
划重点
01
核心定义与关键政策依据
依据2023年3月施行的国家以工代赈管理办法(第57号文),以工代赈是指政府投资建设基础设施工程,受赈济者参加工程建设获得劳务报酬,以此取代直接赈济的扶持政策,核心目的是通过项目建设促进群众就地就近就业增收,实施范畴涵盖专项资金实施的以工代赈项目农业农村基础设施建设领域推广以工代赈政府投资重点工程项目中实施以工代赈三大类
2026年申报核心遵循两大最新政策文件:一是2025年6月国家发改委等部门印发的以工代赈加力扩围促进重点群体就业增收行动方案,首次将城乡融合发展中小型基础设施纳入支持范围,将劳务报酬占中央项目投入资金比重下限从30%提至40%;二是2025年7月国家发改委关于进一步做好以工代赈项目管理的通知,明确2026年申报两大核心考核指标为劳务报酬发放比例新型劳务组织模式,优先支持村集体领办的劳务公司承接项目
划重点
02
2026年政策四大核心升级
1.支持领域扩围,新增边境地区基础设施消费帮扶优质产区配套设施2大支持领域,合计覆盖8大方向:
农业农村中小型基础设施:含村容村貌整治农村污水垃圾处理等生活设施;路面宽度4.5 米的乡村生产道路村道巷道硬化等交通设施(优先田间地头 产业毛细血管路);排灌沟渠山坪塘修缮等水利设施;沙化土地治理林业生产道路易地搬迁安置区后续产业配套等生态与产业配套设施
城乡融合发展中小型基础设施:含县城与乡镇间小型道路供排水管网联通工程;乡镇街道改造城镇休闲步道易地搬迁安置区基础设施提升等城镇配套
特色旅居等乡村产业配套基础设施:紧扣特色种养殖乡村旅游,实施登山步道休闲慢行系统村庄绿化生产道路土地整理等配套
防沙治沙等生态工程和农场林场配套基础设施:沙化土地治理造林绿化穿沙公路等,实现生态治理与农牧民务工增收结合
易地搬迁安置区基础设施建设:聚焦大型安置区,实施人居环境整治小型公益性设施配套产业基地基建,优先吸纳搬迁群众务工
消费帮扶优质产区基础设施建设:围绕主导产业,实施小型蔬菜大棚畜禽圈舍及配套生产道路灌溉沟渠等附属工程
边境地区基础设施领域:聚焦边境新村,实施边境道路村屯硬化路供排水等设施,支撑守边固边
灾后恢复重建基础设施建设:针对启动四级救灾响应的地区,纳入农村灾毁道路沟渠护坝等修复工程,优先吸纳受灾群众参与
2.劳务报酬硬性提标,明确差异化下限要求
中央资金用于劳务报酬的比例正式从30%提至40%以上;人工密集型项目(如村容整治小型沟渠疏浚等)原则上不低于50%,鼓励各地进一步提高发放比例
3.资金管理全流程从严,数智化监管全覆盖
2026年全面推进以工代赈项目数智化管理改革,所有劳务报酬须通过惠农惠民一卡通或务工人员本人银行卡直接发放直达本人;构建全链条追溯体系,实现资金流向务工人员信息项目进度动态可查,严禁代领截留挪用劳务报酬,严守资金使用红线
4.赈济模式创新,从短期务工转向长效增收
全面推广基础设施建设+劳务报酬+N综合赈济模式,打破以往短期务工的单一帮扶逻辑,转向长效增收赋能,其中N涵盖三大核心落地方向:一是围绕项目施工需求本地特色产业开展针对性技能培训,兼顾现场施工质量与群众长期就业竞争力;二是按资金规模配套长效公益性岗位,每100万元中央资金至少设置1个管护类岗位,岗位存续期限不低于3年;三是将产业配套类项目形成的固定资产确权至村集体,务工群众可按照务工时长出资比例参与分红,实现项目收益长效共享持续增收
划重点
03
项目申报红线
依据国家以工代赈管理办法第十九条,项目资金严禁用于以下支出:单位基本支出奖金津贴和福利补助;楼堂馆所生产用房等主体建筑物建设;大中型机械设备交通工具路灯垃圾桶等资产采购;景观类花草树木种苗仔畜饲料化肥等生产性物资;就业技能培训建后管护岗位补贴;偿还债务和垫资;其他与项目无关的支出
划重点
04
受益群体与重点支持区域
1.六大核心受益群体
项目需重点聚焦城乡低收入人口和就业困难群体,核心覆盖6类人群:返乡农民工脱贫人口(含易地搬迁脱贫人口)防止返贫监测对象农村低收入人口及城镇失业人员家庭经济困难高校毕业生未就业退役军人
申报时必须提供上述群体的摸底台账,任一群体人数为0将按缺项扣分;项目吸纳的重点群体占比不低于60%,严格落实先有群众后有项目原则
2.重点支持区域
欠发达地区,向国家乡村振兴重点帮扶县革命老区易地扶贫搬迁后续扶持重点地区倾斜;受自然灾害影响较大地区;边境地区消费帮扶优质产区;就业困难重点群体集中的县区(不再局限于原贫困县)
划重点
05
资金来源与投资规模标准
1. 资金来源以国家与省级以工代赈专项资金为核心,地方本级资金为补充:
国家级资金:以工代赈中央预算内投资中央财政衔接推进乡村振兴补助资金以工代赈任务方向;
省级资金:省级以工代赈专项资金;
地方资金:各地可将以工代赈投入纳入本级财政预算,安排本级专项资金
2. 投资规模标准
农业农村类项目:单个项目中央投资原则上200万-500万元,超过500万元需拆分申报;
城乡融合类项目:单个项目中央投资原则上200万-800万元,重点工程附属项目可放宽至1000万元,需单独列明以工代赈专项内容;
重点县年度储备规模:原则上控制在1亿元左右(可多个项目打包申报)
划重点
06
申报实操全流程核心要点
1.申报主体硬性要求
是乡镇政府或村民委员会,原则上不接受县级行业部门作为业主单位;
具备组织群众务工能力,需提供本地村级劳务合作社乡建公司等新型组织的基本信息;
近3年实施的以工代赈项目无劳务报酬发放违规记录
2.项目核心准入要求
核心属性:符合三低一高原则,即投资规模低技术门槛低机械使用少人工用量高,能拆分人工工序的项目优先;
前期合规:已完成可行性研究报告批复,符合村庄规划,不得安排在空心村或搬迁撤并村;
用工储备:已完成重点群体摸底,明确吸纳人数,重点群体占比不低于60%;
模式创新:优先采用乡镇+合作社+群众村委会+劳务公司+群众等新型组织模式
3.申报流程
三级审核机制:县级初审(可研报告用工方案)省级复核(重点群体覆盖劳务报酬比例)国家发改委终审(战略匹配度资金合规性);
线上操作要求:需通过国家重大建设项目库完成立项,同步上传劳务报酬发放承诺书技能培训方案等核心材料
4.核心申报材料编制要点
项目实施方案/可研报告:必须设置专章以工代赈功能分析,内容包含拟吸纳务工人数(分群体明细)劳务报酬测算明细(工种工日单价总额占比)群众务工组织机制后期管护与收益分配方案;
劳务报酬发放承诺书:由项目法人/实施主体签署,承诺劳务报酬比例达标按月足额直发务工人员本人银行账户接受全过程监督审计;
前置手续清单:用地意见(不涉及新增建设用地的可出具说明)环评登记表或豁免说明项目选址合规性证明信用中国无失信记录查询结果;
绩效目标表:必须设置量化指标,如带动就业200人劳务报酬发放率100%项目完工率95%等
划重点
07
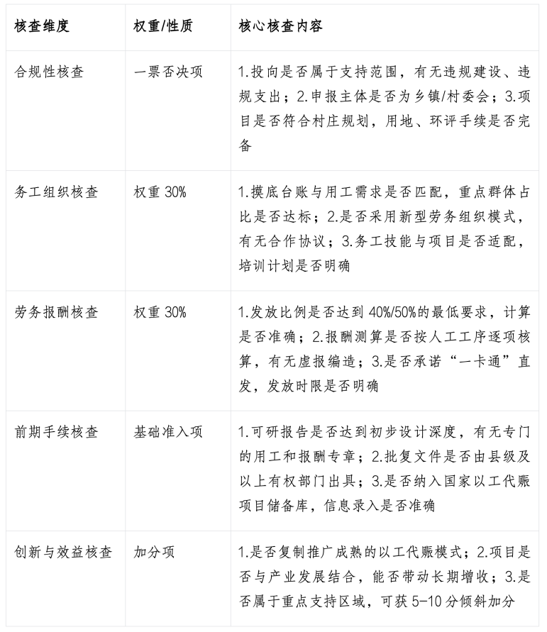
五大核心核查维度

END







